渔政执法办案管理系统

2025-03-18 10:42:00
admin
原创
127

项目背景:

长江十年禁渔是我国生态文明建设的重大战略部署,旨在通过系统性生态修复,重现长江流域"水清鱼跃"的生态图景。然而,长江干支流覆盖范围广、违法捕捞行为隐蔽性强,传统人工巡查存在响应滞后、取证困难、跨区域协同效率低等痛点。据2022年渔政执法数据显示,非法垂钓案件占比超65%,电鱼毒鱼等恶性案件生态破坏量达正常捕捞的20倍,暴露出执法资源分散、科技赋能不足等深层问题。

为贯彻落实《长江保护法》《长江流域重点水域禁捕管理规定》等法规要求,亟需构建智能化、全链条的渔政执法管理体系。本项目通过开发渔政信息化平台系统,集成AI视频分析、区块链存证等数字技术,打造"智能监测-协同处置-生态评估"三位一体的执法新模式。系统将实现违法行为智能识别、执法流程线上闭环、生态损害量化评估等功能,助力破解"违法行为发现难、执法过程追溯难、跨域协同联动难"三大治理瓶颈,推动禁渔监管从人力密集型向数据驱动型升级,为长江大保护提供可量化的科技治理支撑。

主要功能:

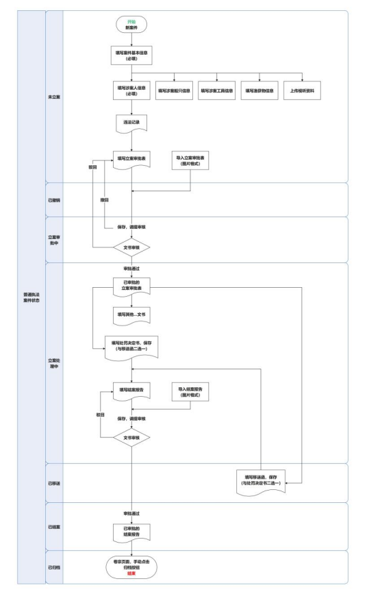
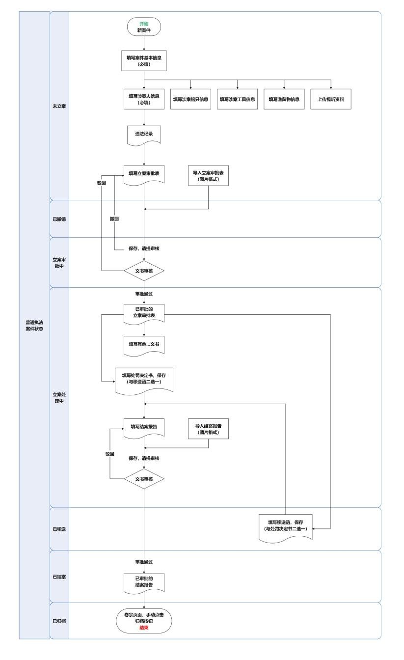
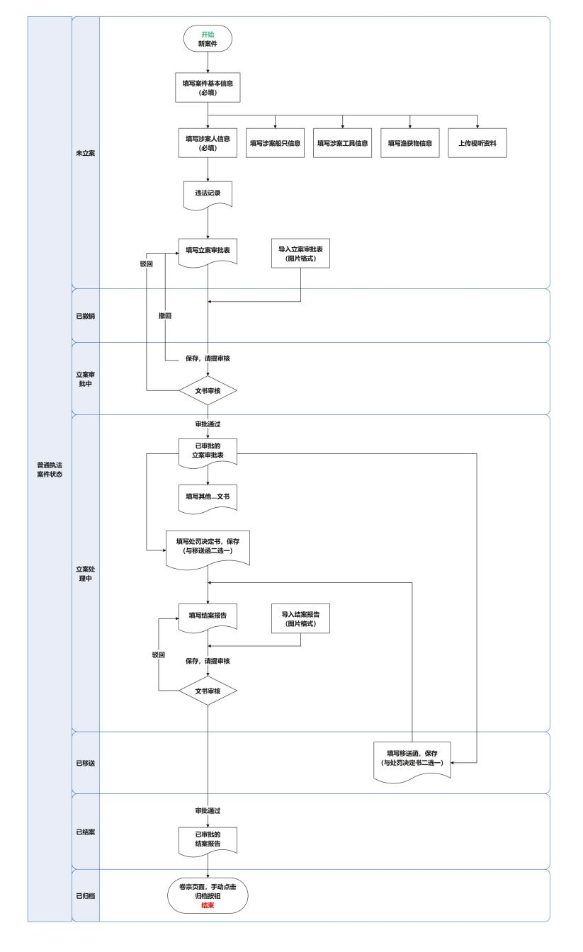
  • 案件信息录入与管理,实现对非法捕捞等行为的快速登记;
  • 执法任务分配与跟踪,提升办案效率;
  • 案件处理流程监控,确保各环节合规操作;
  • 法律法规库,方便执法人员查询相关法律依据;
  • 案件统计分析,为决策提供数据支持;
  • 待办工作与审批消息通知,确保信息及时传达。
  • 系统旨在简化执法流程,提高办案透明度与效率。

  • 案件信息录入:后续文书关联信息自动写入;执法任务分配与跟踪,提升办案效率。

  • 案件状态和文书审批流程监控:确保各环节合规操作;

  • 法律法规库:方便执法人员查询相关法律依据,并与当前案件进行绑定,后续文书关联案由信息自动写入;


  • 案件统计分析:为决策提供数据支持;


  • 待办工作与审批消息通知:确保信息及时传达。


软件开发环境 / 开发工具

1. jdk:版本号:JDK 17. 

2. idea:全称: IntelliJ IDEA,版本号:2023.3.6

3. PGSQL:全称:PostgreSQL,版本号:16.1.1

该软件的运行平台/操作系统 Windows/Linux

编程语言 Javascript、kotlin/Java(JVM)


信息化平台原型地址(请复制至浏览器打开)

https://modao.cc/app/c9Qrsre7st3dcer9SuRLdQ #YZ信息化平台-分享


管理后台原型地址(请复制至浏览器打开):

https://modao.cc/app/c1fkxx0lst3dccNhzD79F #后台1.0(归档)-分享  





联系人:闫经理


电话:13280113685






联系人: 刘经理 


电话:18616240015